Nanjing University life science faculty’s discovery of the anti-tumor mechanisms of high-salt diet was recently reported by Nature Communication and hailed by colleagues as a disruptive step of progress.
Professors Zhang Junfeng and Dong Lei’s team at the State Key Laboratory of Pharmaceutical Biotechnology of School of Life Sciences published in the online journal on April 7, 2020, the paper “High-salt diet inhibits tumor growth in mice via regulating myeloid-derived suppressor cell differentiation” (DOI Foundation-020-15524-1).
The publication drew widespread interest from at home and abroad. The Nature Research Cancer Community, under Nature, carried in the column of “Behind the Paper” a story titled “Rubbing salt into the tumor?” which was selected as a featured article of the website (https://cancercommunity.nature.com/channels/465-behind-the-paper/posts/65152-rubbing-salt-into-the-tumor).
Also, the overseas editions of Xinhua News Agencynet and China net both reported this discovery, and their reports have been reprinted by many other overseas media and We-media.
Dozens of science-related media and We-media at home have published or reprinted the reports, and discussions have been carried out on such media platforms as Toutiao, Weibo, and WeChat official accounts.
A high-salt diet (HSD) increases the risk of autoimmune diseases, and immune disorders play a key role in the development of cancer. The relationship remains unclear, however, between HSD and cancer development.
Dong Lei’s team revealed for the first time that in the tumor-bearing mice model, HSD can significantly inhibit tumor growth compared to the control group (Figure 1). The team showed that HSD increased the local concentration of sodium chloride in tumor tissues and thus increased the osmotic pressure but reduced the production of cytokines required for the proliferation of myeloid-derived suppressor cells (MDSCs) and their accumulation in the blood, spleens and tumors.
MDSCs can be divided into two types: mononuclear-MDSCs (M-MDSCs) and polymorphonuclear-MDSCs (PMN-MDSCs), both of which exert the function of immunosuppression and promote tumor growth through different mechanisms. The selective accumulation of high-salt in tumor tissues can cause changes in the phenotype of the above two types of MDSCs: M-MDSCs continue to differentiate downstream into anti-tumor macrophages; PMN-MDSCs transform from pro-tumor phenotype to anti-tumor phenotype, and then reactivate the anti-tumor effect of T cells.
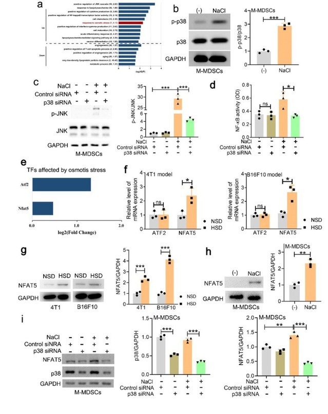
The research team’s further research showed that HSD can enhance the effect of tumor immunotherapy of PD-1 (programmed cell death protein 1) antibodies. Finally, the team also found that the regulating axon of P38 / MAPK-NFAT5 (mitogen-activated protein kinase - nuclear factor of activated T cells) plays an important role in the process of HSD-induced M-MDSCs’ differentiation into anti-tumor macrophages (Figure 2).

Figure 1. High-Salt Diet Has an Anti-Tumor Effect

Figure 2. High-Salt Diet Promotes the Differentiation of M-MDSCs into Anti-Tumor Macrophages by Activating the Regulating Axon of P38 / MAPK-NFAT5
This research has revealed the effect of high-salt diet (HSD) on tumor immunity and its detailed mechanisms. The findings suggest that under special pathophysiological conditions of tumors, HSD may be able to improve the anti-tumor effect of immunotherapy by assisting the enhancement of anti-tumor immune response.
The State Key Laboratory of Quality Research in Chinese Medicine of the Institute of Chinese Medical Sciences, the University of Macau, is a partner for this research. He Wei and Xu Jinzhi, two PhD students of the School of Life Sciences, are the co-first authors of the paper.
Source: Website of the Research Group: https://jfzhang.www.dgyaode.com